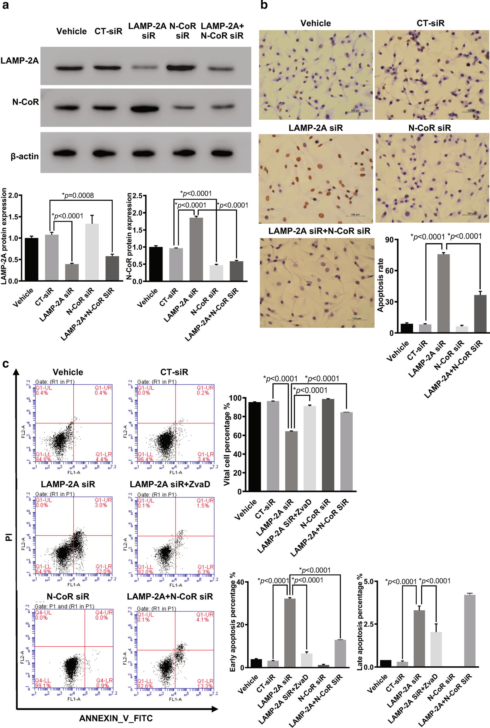
Fig. 5

Effect of LAMP-2A and N-CoR expression on apoptosis in U87-MG cells. a Western blot analysis of LAMP-2A and N-CoR under different siRNA treatment conditions confirmed inhibitory effect of LAMP-2A siRNA (LAMP-2A siR) and N-CoR siRNA (N-CoR siR). Although LAMP-2A inhibition resulted in significant increase of N-CoR, addition of N-CoR siR almost eliminated this effect. b TUNEL results of differently treated U87-MG cells. LAMP-2A silence by siRNA significantly enhanced the apoptotic level when compared with control siRNA (CT-siR) transfections, while addition of N-CoR siR truncated the pro-apoptotic effect of LAMP-2A silence by half. c Flow cytometry analysis of differently treated U87-MG cells. Both early (right lower quadrant) and late apoptosis (right upper quadrant) levels were elevated when LAMP-2A was downregulated by siRNA. Again N-CoR ablation by siRNA eliminated enhanced apoptosis levels of LAMP-2A siR group by more than half. Treatment with ZvaD as pan-caspase inhibitor also reversed the pro-apoptotic effect of LAMP-2A ablation, confirming the involvement of caspase pathway as downstream effectors. The data are mean ± SEM from three independent experiments. Significant changes are set as p < 0.05 and represented by asterisk (One-Way ANOVA; Bonferroni's test)