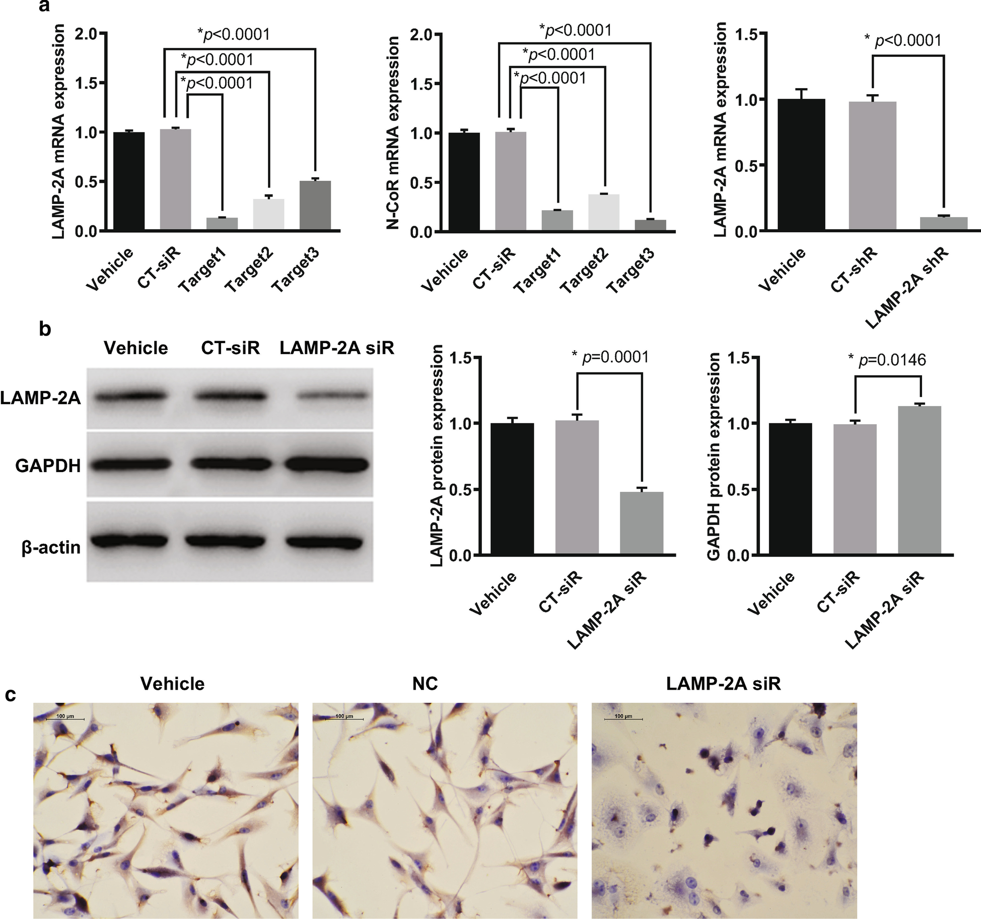
Fig. 3

Verification of LAMP-2A and N-CoR siRNA, LAMP-2A shRNA plasmid efficiency, and the effect of LAMP-2A expression on CMA substrate. a The suppressive effects of target siRNAs for LMAP-2A (left), target siRNAs for N-CoR (middle) and shRNA plasmid for LAMP-2A (right) were examined in U87-MG cells by qRT-PCR. LAMP-2A siRNA1 and N-CoR siRNA3 showed highest suppressive efficiency in comparison with control siRNA (CT-siR) and were selected for further experiments. shRNA plasmid was designed based on LAMP-2A siRNA (LAMP-2A siR) which showed high inhibitory function on LAMP-2A mRNA expression as compared with control shRNA (CT-shR). b Western blot demonstrated inhibitory efficiency of LAMP-2A siR1 in contrast with CT-siR in U87-MG cells. GAPDH was slightly but significantly increased in the U87-MG cells when LAMP-2A was silenced. c Immunohistochemistry analysis confirmed the knockdown effect of LAMP-2A siR on LAMP-2A expression (brown signal) in contrast with CT-siR in U87-MG cells. Nucleus (blue signal) was stained with hematoxylin. The data are mean ± SEM from three independent experiments. Protein and mRNA levels are expressed relative to vehicle treatment group set as 1. Significant changes are set as p < 0.05 and represented by asterisk (One-Way ANOVA; Bonferroni's test)