Fig. 6
From: FZD5 prevents epithelial-mesenchymal transition in gastric cancer

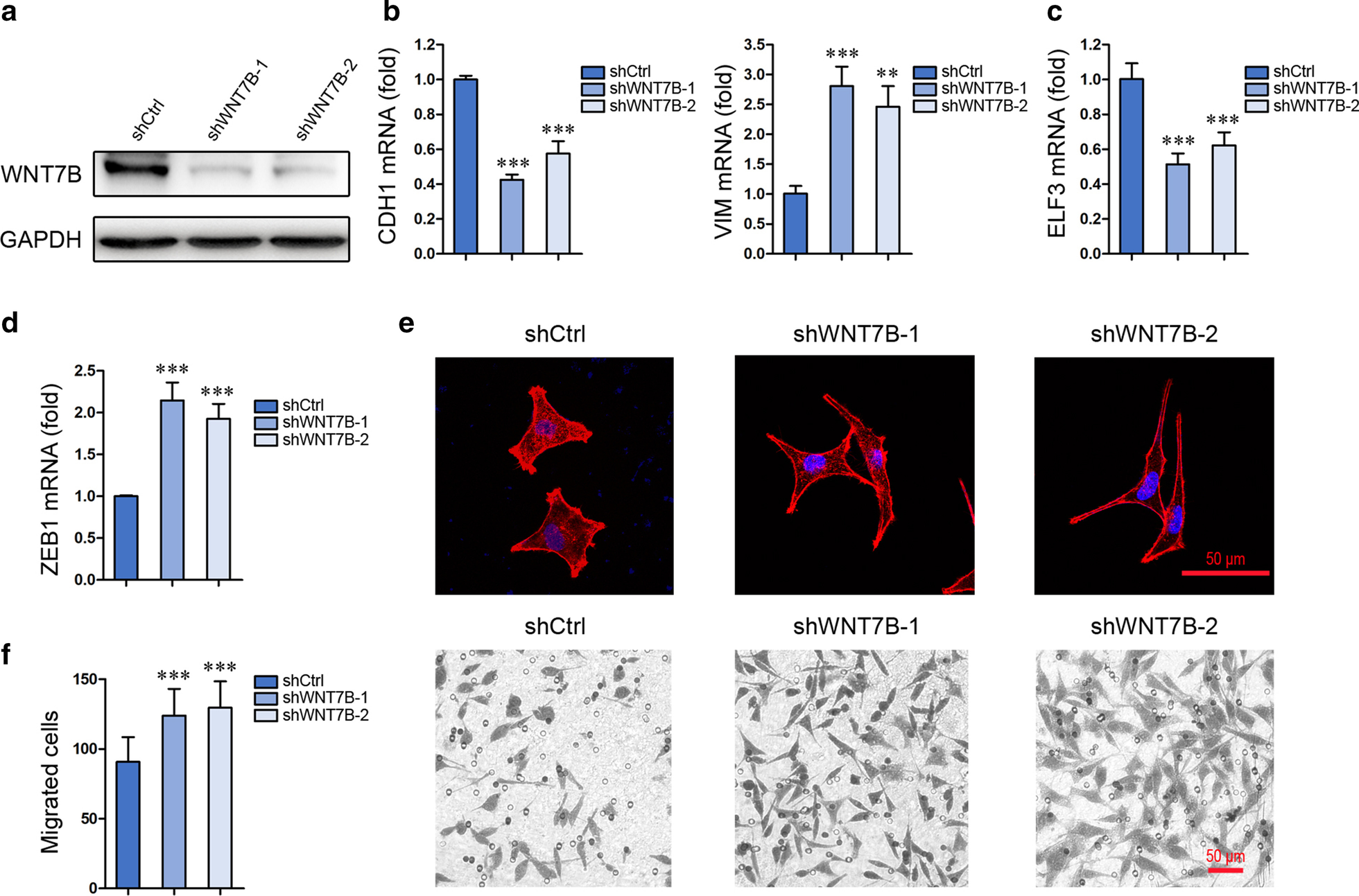
WNT7B is a putative ligand for FZD5. a WNT7B expression in MKN45 cells was detected by Western blot. b CDH1 and Vim expression in MKN45 cells was detected by Real-time PCR. **P < 0.01, ***P < 0.001, vs shCtrl. c and d ELF3 and ZEB1 expression in MKN45 cells was detected by Real-time PCR. ***P < 0.001, vs shCtrl. e MKN45 cells were stained with Phalloidin. Scalebar: 50 μm. f Migration of MKN45 cells was analyzed by Transwell. ***P < 0.001, vs shCtrl. Scalebar, 50 μm. All experiments were performed in triplicate