Fig. 5
From: FZD5 prevents epithelial-mesenchymal transition in gastric cancer

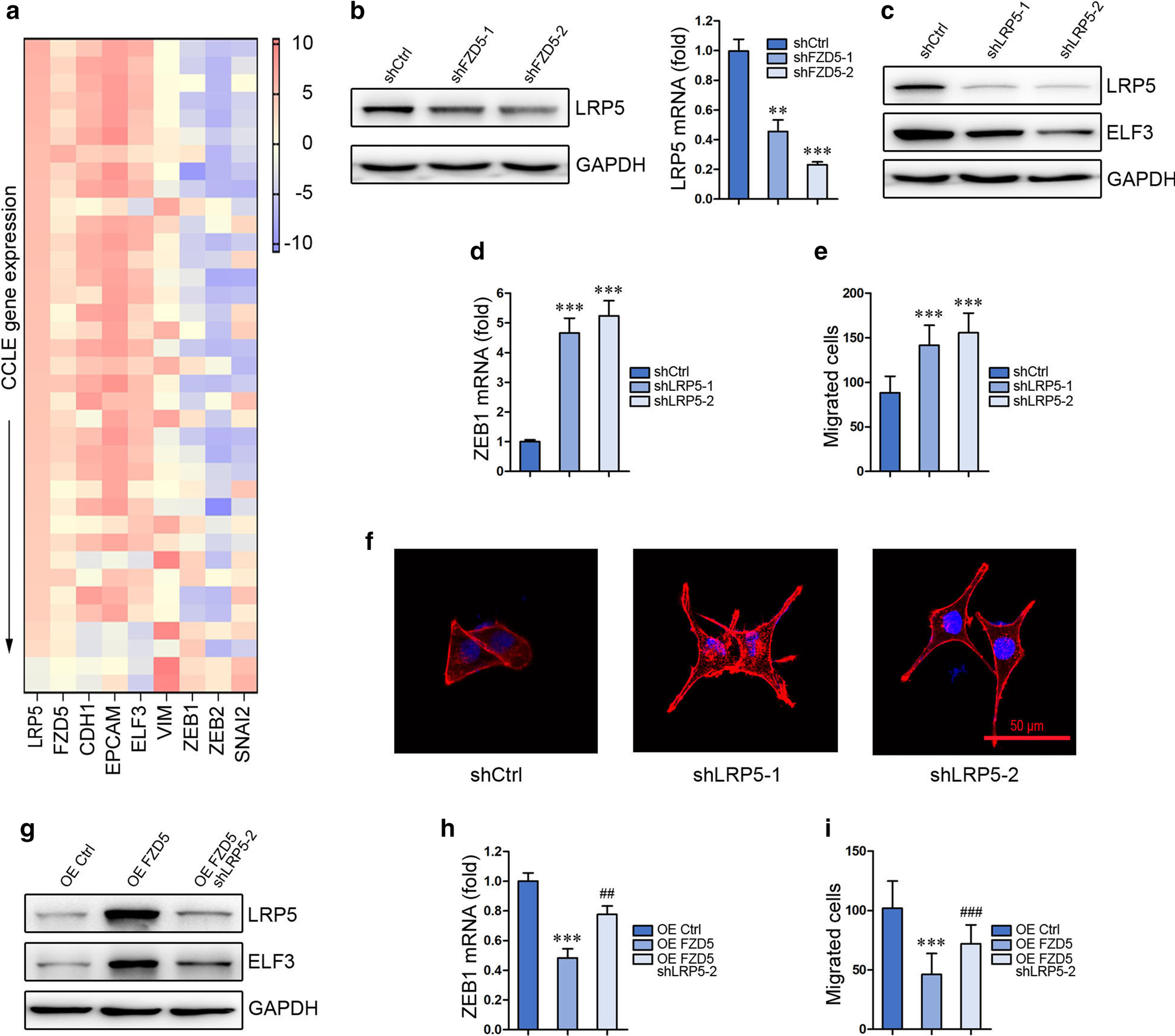
FZD5 signaling requires its co-receptor LRP5. a A heat map showing the correlation of LRP5 with FZD5 and EMT-related factors in gastric cancer cell lines was generated from CCLE database. b LRP5 expression in MKN45 cells was detected by Western blot and Real-time PCR. **P < 0.01, ***P < 0.001, vs shCtrl. c LRP5 and ELF3 expression was detected by Western blot in MKN45 cells. d ZEB1 mRNA level in MKN45 cells was detected by Real-time PCR. ***P < 0.001, vs shCtrl. e Migration of MKN45 cells was analyzed by Transwell. ***P < 0.001, vs shCtrl. Scalebar: 50 μm. f MKN45 cells were stained with Phalloidin. Scalebar, 50 μm. g LRP5 and ELF3 expression in HGC27 cells was detected by Western blot. h ZEB1 mRNA level in HGC27 cells was detected by Real-time PCR. ***P < 0.001, vs OE Ctrl; ##P < 0.01, vs OE FZD5. i Migration of HGC27 cells was analyzed by Transwell. ***P < 0.001, vs OE Ctrl; ###P < 0.001, vs OE FZD5. Scalebar: 50 μm. All experiments were performed in triplicate