Fig. 4
From: FZD5 prevents epithelial-mesenchymal transition in gastric cancer

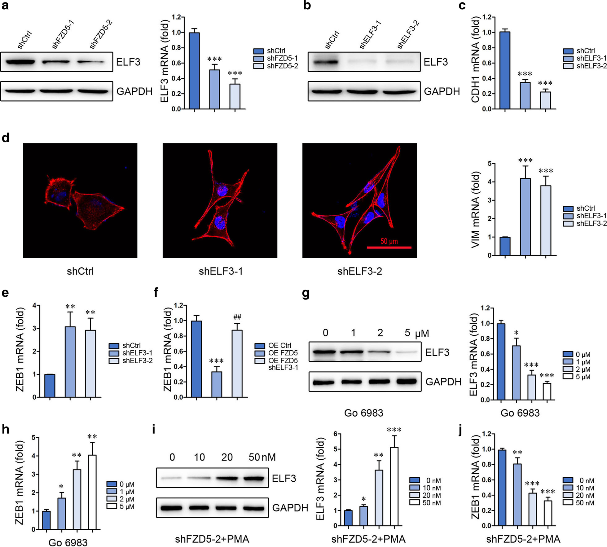
PKC-ELF3 is a downstream signaling of FZD5. a ELF3 expression in MKN45 cells was detected by Western blot and Real-time PCR. ***P < 0.001, vs shCtrl. b ELF3 expression in MKN45 cells was detected by Western blot. c CDH1 and Vim expression in MKN45 cells was detected by Real-time PCR. ***P < 0.001, vs shCtrl. d MKN45 cells were stained with Phalloidin. Scalebar: 50 μm. e ZEB1 mRNA level in MKN45 cells was detected by Real-time PCR. **P < 0.01, vs shCtrl. f ZEB1 mRNA level in HGC27 cells was detected by Real-time PCR. ***P < 0.001, vs OE Ctrl; ##P < 0.01, vs OE FZD5. g ELF3 expression in MKN45 cells was detected by Western blot and Real-time PCR. *P < 0.05, ***P < 0.001, vs 0 μM. h ZEB1 mRNA level in MKN45 cells was detected by Real-time PCR. *P < 0.05, **P < 0.01, vs 0 μM. i ELF3 expression in MKN45 cells was detected by Western blot and Real-time PCR. *P < 0.05, **P < 0.01, ***P < 0.001, vs 0 nM. j ZEB1 mRNA level in MKN45 cells was detected by Real-time PCR. **P < 0.01, ***P < 0.001, vs 0 nM. All experiments were performed in triplicate