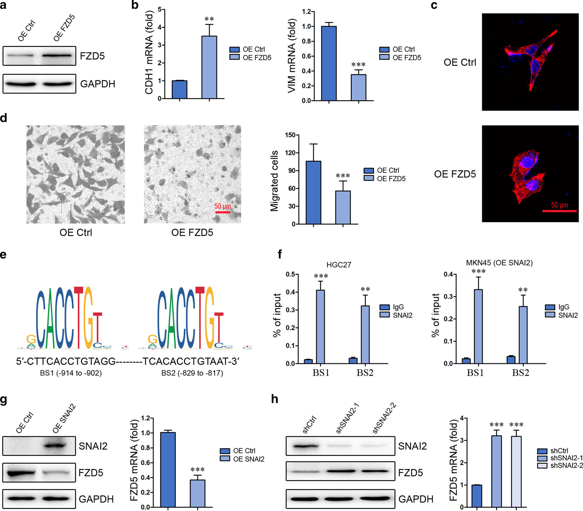
Fig. 2
From: FZD5 prevents epithelial-mesenchymal transition in gastric cancer

FZD5 maintains gastric cancer cell epithelial-like phenotype and transcriptionally modulated by SNAI2. a FZD5 expression in HGC27 cells was detected by Western blot. b CDH1 and Vim expression in HGC27 cells was detected by Real-time PCR. **P < 0.01, ***P < 0.001, vs OE Ctrl. c HGC27 cells were stained with Phalloidin. Scalebar: 50 μm. d Migration of HGC27 cells was analyzed by Transwell. ***P < 0.001, vs OE Ctrl. Scalebar: 50 μm. All experiments were performed in triplicate. e Binding sites of SNAI2 on FZD5 promoter were shown (http://jaspar.genereg.net/). f The binding of SNAI2 to FZD5 promoter in HGC27 and SNAI2-overexpressed MKN45 cells was analyzed by ChIP and real-time PCR. **P < 0.01, ***P < 0.001, vs IgG. g and h SNAI2 expression in MKN45 and HGC27 cells was detected by Western blot, and FZD5 expression in MKN45 and HGC27 cells was detected by Western blot and Real-time PCR. ***P < 0.001, vs OE Ctrl or shCtrl. All experiments were performed in triplicate