Fig. 5
From: Lactic acid promotes metastatic niche formation in bone metastasis of colorectal cancer

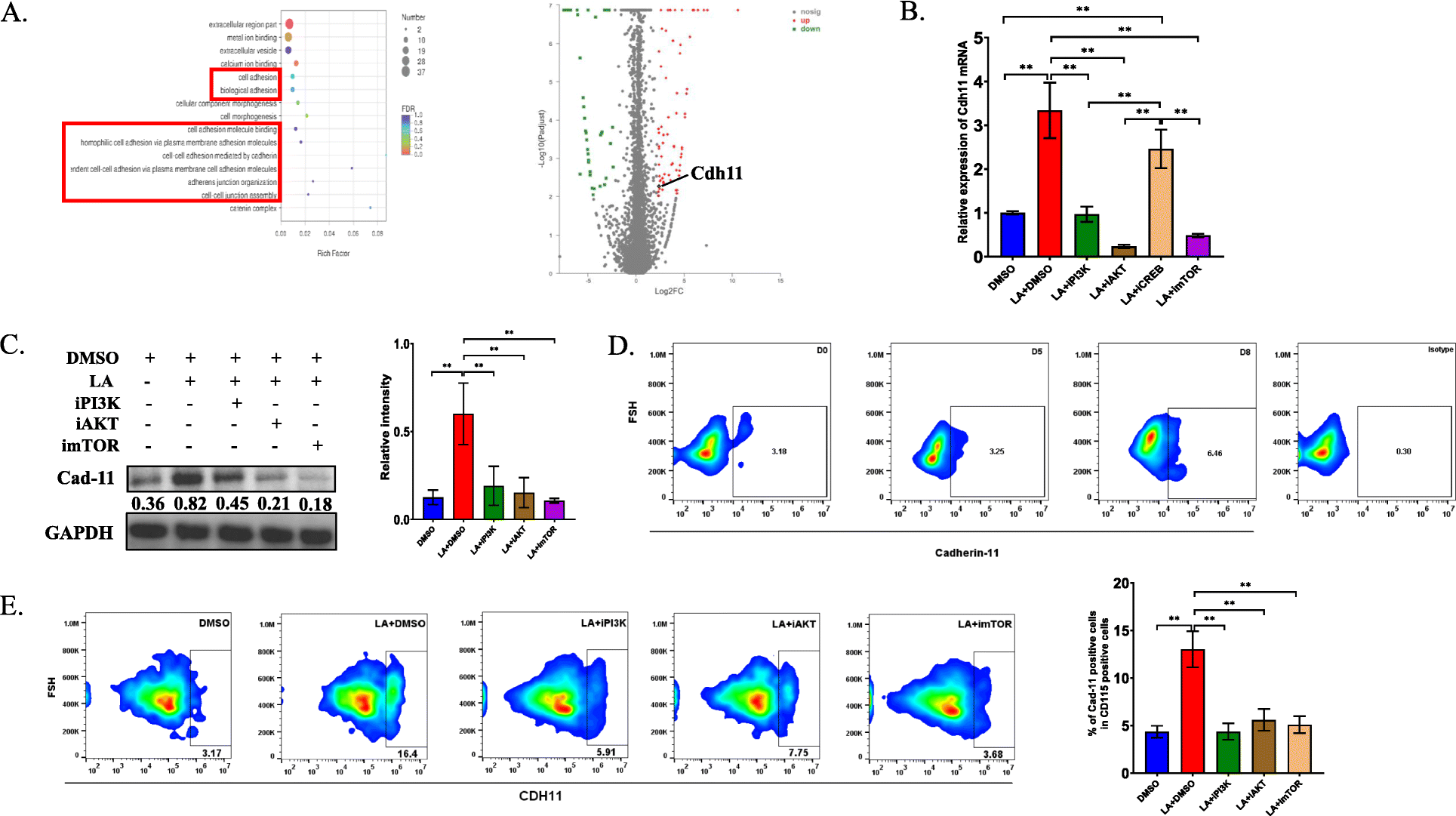
LA induces the overexpression of Cadherin-11 in osteoclast precursors through PI3K-AKT-mTOR pathway. a KEGG pathway analysis of differentially regulated targets (left) and the expression of Cdh11 (right). b RT-PCR analysis showed the mRNA expression of Cadherin-11 in CD115(+) precursors treated by LA with/without each antagonist of PI3K-AKT pathway in vitro for 72 h. c Western blots analysis showed the protein level of Cadherin-11 in CD115(+) precursors after treated by LA as well as each antagonist of PI3K-AKT-mTOR pathway, respectively, and the quantification of relative intensity. d Flow cytometry analysis showed the percentage of Cadherin-11(+) cells in CD115(+) precursors at specified timepoints after injection of MC-38 cells. e After intratibially injecting MC-38 cells, LA with/without each antagonist of PI3K-AKT-mTOR pathway was injected. After 5 days, the percentage of Cadherin-11(+) cells in CD115(+) precursors was analyzed by flow cytometry, and the quantification of the percentage of Cadherin-11(+) precursors. *p < 0.05, **p < 0.01, ***p < 0.001