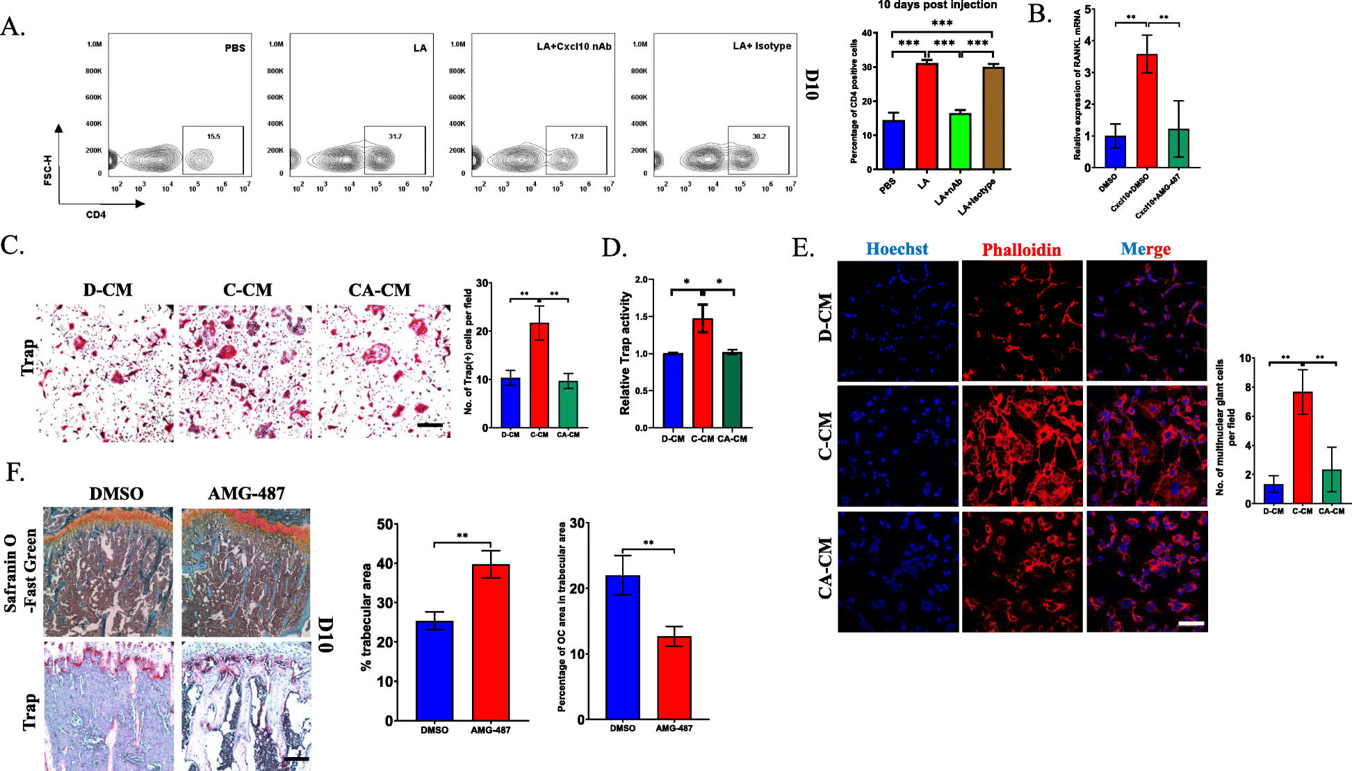
Fig. 3
From: Lactic acid promotes metastatic niche formation in bone metastasis of colorectal cancer

CXCL10 recruits CD4+ T cells to promote the osteoclastogenesis of CD115(+) precursors. a Flow cytometry analysis detected the percentage of CD4(+) T cells in bone marrow at 10 day after injection of MC-38 cells into tibia and treatment with LA as well as CXCL10 neutralizing antibody. b CD4(+) T cells were sorted from bone marrow and then was stimulated by CXCL10 recombinant protein with/without AMG-487 for 72 h, the mRNA level of RANKL was detected by RT-PCR analysis. c After CD4(+) T cells were treated by CXCL10 with/without AMG-487, conditional medium was collected. Then CD115(+) precursors were treated by conditional medium for 6 days in the presence of RANKL (50 ng/mL) and M-CSF (50 ng/mL). TRAP staining was used to analyze the osteoclastogenesis of CD115(+) precursors, and the number of osteoclasts in each group was quantified (Scale bar = 50 μm). D-CM: conditional medium after treated by DMSO; C-CM: conditional medium after treated by CXCL10; CA-CM: conditional medium after treated by CXCL10 and AMG-487. d TRAP activity analysis tested the Trap activity in each group of (C). e Immunofluorescence showed the multinuclear giant cells after treated by each conditional medium for at least 4 days in the presence of RANKL and M-CSF, and the quantification of the number of multinuclear giant cells (Scale bar = 50 μm). *p < 0.05, **p < 0.01, ***p < 0.001